av视频

就业天地

就业、三方协议与报到证、报到之间的四角关系

来源:   作者:傅培恩    时间:2017-11-25
 

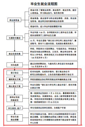
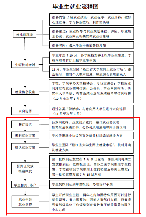
一、毕业生就业流程图

毕业生就业流程图


二、签订三方协议的重要性

签三方协议的重要性


三、三方协议的签订办法

三方协议签订办法


   四、报到证的重要性

报到证的重要性


五、报到证的操作办法

报到证的操作办法


六、毕业生报到须知

毕业生报到须知


官方微信
学校地址:杭州市余杭区余杭塘路2318号
(恕园23幢)
邮政编码:311121
综合办电话: 0571-28865207
教务科电话:0571-28866897
版权所有 © av视频-成人av|av视频精选站  浙ICP备07009966号